1月23日,我院植保所水稻虫害防控研究团队的合作研究成果在国际著名学术期刊Proceedings of the National Academy of Sciences (PNAS) 在线发表,论文题为“The microbiome stabilizes circadian rhythms in the gut” (共生菌稳定昆虫肠道生物钟节律)。团队首席专家方继朝研究员和美国宾夕法尼亚大学Amita Sehgal教授为论文共同通讯作者,团队骨干张月亮研究员为第一作者。
相对稳态的生物钟节律对生物体的发育、健康等至关重要。生物体为适应地球自转带来的24h光照和温度变化,进化了以时钟基因为核心调控元件的生物钟响应机制。归根结底,各种疾病的产生都源于生物钟节律短期或长期失衡。对生物钟节律分子机制的研究,获得2017年诺贝尔生理学或医学奖。而肠道共生菌对宿主生物的营养、免疫及神经发育等也有重要作用。但迄今为止,共生菌是否对宿主生物钟节律产生影响还不清楚。
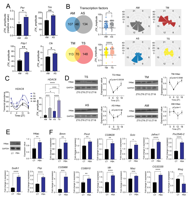
该研究利用16s-rRNA和RNA-Seq分析发现,当宿主昆虫缺失内在生物钟节律(时钟基因突变)时,为更好地应对限食等外界节律改变,宿主需要启动部分保守的肠道共生菌震荡节律来弥补生物钟功能的缺失,即昆虫的时钟基因干扰其肠道共生菌节律;而另一方面,肠道共生菌显著改变宿主昆虫肠道基因表达节律。缺失肠道共生菌这道屏障,则宿主昆虫的生物钟节律更易于震荡(震荡基因数量和震幅显著增加,但相位不变)。通过人为的时差改变,我们发现有共生菌的肠道竟能与中速神经生物钟节律同步,并且肠道共生菌在生物钟节律转换中起到重要的缓冲作用。
机制分析发现,肠道共生菌主要通过调控核心时钟基因(无菌肠道核心时钟基因Per、Tim等震幅显著增高)、关键转录因子及组氨酸乙酰化节律来实现这一过程。
(A:有菌AM/无菌AS肠道中核心时钟基因Per/Tim等震幅分析,B:转录因子表达节律分析,C-D: 4种处理条件下组氨酸乙酰化节律分析,E-F:注射HDAC抑制剂后关键代谢基因表达分析)
该研究成果为丰富害虫防治策略、开拓绿色防控技术及更好地利用共生菌,提供了重要依据。
该研究得到我院双向博士后项目、国家自然科学基金面上项目和国家水稻产业技术体系项目的支持。
论文链接:www.pnas.org/doi/10.1073/pnas.2217532120

